近期,公司丁明明教授课题组在Nature Communications期刊上发表了题为“Intrinsically fluorescent polyureas toward conformation-assisted metamorphosis, discoloration and intracellular drug delivery”的学术文章,报道了新一代生物响应非经典发光聚脲基酸酯材料及其变形、变色及药物递送性能。在前期工作中,该研究团队发展了利用氧化门控实现聚氨基酸二级结构从β折叠到α螺旋转变的新方法,并通过构象有序转变驱动胶束-囊泡转变和调控聚合物囊泡膜通透性(J. Am. Chem. Soc. 2018, 140, 6604-6610; Angew. Chem. Int. Ed. 2021, 60, 22529–22536)。在此基础上,研究人员以天然氨基酸衍生物为单体,设计合成了一系列不同链段数的两亲性聚脲衍生物,该聚合物的构象对分子量和溶剂具有依赖性,并且具有聚集诱导发射(AIE)特性。此外,聚合物自组装成囊泡和纳米管,表现出氢键介导的尺寸膨胀和收缩、变形和变色行为。同时,该材料还具有超高稳定性和超快响应性,能够实现灵敏的药物释放开关,在药物递送和疾病治疗领域具有潜在的应用前景。


图1.两亲性聚脲基酸酯及自组装示意图
作者首先设计并合成系列不同链段数的两亲性聚脲基酸酯(P1-P4)。通过动态光散射(DLS)、透射电镜(TEM)、激光共聚焦显微镜(CLSM)等表征手段证实聚合物自组装形成囊泡和纳米管结构,并且发现由于密集的氢键,其粒径随着链段数的增加而减小。通过加入和去除TFA操纵氢键相互作用,囊泡的超大可逆“呼吸”现象成为了现实,其中囊泡尺寸可以在5-30倍的范围内可逆变化(图1)。

图2.两亲性聚脲基酸酯的构象分析及形貌转变
对自组装体进行圆二色谱(CD)、硫磺素T(ThT)等测试,结果表明随着疏水链段数的增加,构象从无规卷曲转变为折叠结构。与此同时,通过红外光谱(FTIR)、紫外吸收光谱(UV)、分子模拟、二维核磁,表明了该有序构象是由侧链酯羰基与脲键之间的氢键和n→π*相互作用形成的。通过溶剂破坏P4的氢键和构象,可以实现形貌由纳米管向囊泡的可逆转变(图2)。

图3.两亲性聚脲基酸酯的荧光特性及变色行为
两亲性聚脲基酸酯中大量的羰基和致密的氢键导致羰基部分紧密接近形成“异质簇”,通过荧光光谱表明聚合物具有优异的荧光性能和AIE特性。作者发现荧光对构象具有依赖性。随着无规卷曲到折叠结构的转变,作者观察到荧光蓝移和荧光发射增强,这可能是由于折叠结构的形成增加了分子间氢键和分子链刚性,并抑制了非辐射跃迁。为了证实这一点,作者通过TFA处理自组装体P4,发现聚合物荧光减弱并发生红移,去除TFA后,荧光和粒径又恢复,且可以多次循环。这种构象介导的变形和变色现象与水母在呼吸过程中随着膨胀和收缩表现出的荧光转变行为十分相似。此外,自然界中水母将纯蓝色发光蛋白素的能量转移到绿色荧光蛋白(GFP)并产生绿色荧光。受此启发,作者通过包载喹吖因盐酸盐实现了聚合物从蓝色荧光到绿色荧光的转变(图3),这也是首次报道的基于线型脂肪族高分子的荧光共振能量转移(FRET)现象。

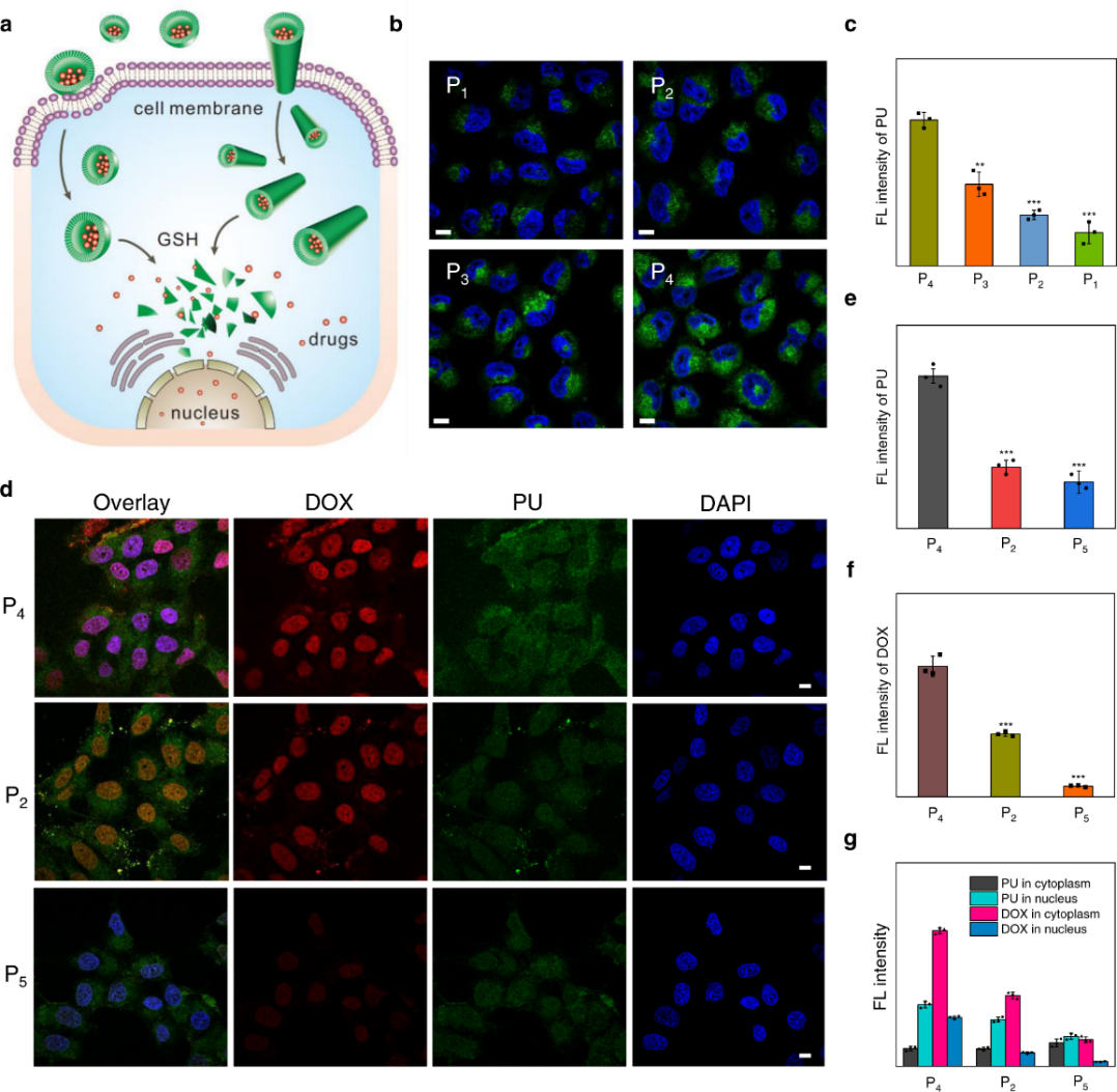
图4.两亲性聚脲基酸酯细胞内药物递送性能
作者探索了两亲性聚脲基酸酯在生物医学中的应用潜力。凭借固有的荧光,可以以无标记的方式跟踪自组装体纳米颗粒的细胞摄取和细胞内药物释放过程,发现刚性折叠构象和纳米管形态有更好的入胞效果。两亲性纳米载体具有超高响应性,因此能够在肿瘤细胞内快速释放有效药物,并将DOX有效递送到细胞核中(图4)。此外,作者还利用两亲性聚脲基酸酯快响应、高稳定、快速入胞的特性,进一步探索其在体内的药物递送过程。研究表明,自组装体具有良好的体内肿瘤抑制效果(图5)。这些结果证实了两亲性聚脲基酸酯能作为靶向药物递送的智能载体,在癌症治疗方面具有巨大应用潜力。与此同时,这些由天然氨基酸衍生物构建的聚合物具有良好生物相容性、结构简单、易于临床转化等特点,为其在生物医学应用领域的应用开辟新的机会。

图5.两亲性聚脲基酸酯体内肿瘤靶向和治疗效果
公司2018级博士研究生周业强和硕士研究生樊番为本文共同第一作者,丁明明教授为通讯作者。该研究工作得到了国家自然科学基金委、四川省科技厅和高分子材料工程国家重点实验室项目资助。论文发表后被《麻省理工科技评论》(Deep Tech)、《中国聚合物网》、《高分子科技》、《高分子科学前沿》等媒体广泛报道,同时被Matter期刊专题评述(Matter 2022, 5, 3109-3111)。
论文链接:
https://www.nature.com/articles/s41467-022-32053-1
参考资料:
https://new.qq.com/rain/a/20220912A06PBT00
http://www.polymer.cn/sci/kjxw20117.html
https://mp.weixin.qq.com/s/vvHg2tuxmke7bo5WJdUu9w
https://www.163.com/dy/article/HE5DGMKC05329TW8.html
https://www.sciencedirect.com/science/article/abs/pii/S259023852200532X
撰稿:丁明明
编辑:杨燕玲
审核:刘向阳