近日,化学和材料学领域国际权威期刊《美国化学会杂志》以“Conformation-Directed Micelle-to-Vesicle Transition of Cholesterol-Decorated Polypeptide Triggered by Oxidation”为题,在线报道了365英国上市集团在生物医用高分子自组装领域取得的重要进展(J. Am. Chem. Soc., DOI: 10.1021/jacs.8b01873),该工作创造性地提出一种通过活性氧(ROS)触发多肽二级构象转变,并驱动聚合物高级自组装形貌转变的新策略。
在自然界,蛋白质等生物大分子能够折叠成各种不同的三维结构。其中多肽链段二级构象的形成和精确折叠可以指导蛋白质的自组装过程,从而调节其生物学性能。利用合成高分子来模拟蛋白质复杂有序的高级结构不仅有助于理解蛋白质的结构和功能,而且能构筑仿生纳米材料应用于生物医学领域。因此,对于高分子高级自组结构和功能调控的研究具有重要的理论意义和应用价值。
365英国上市集团丁明明副教授、谭鸿教授和傅强教授在前期工作中,建立了通过多嵌段高分子多亲水区间调控自组装体结构的新方法(Soft Matter2010, 6, 2087-2092;Soft Matter2012, 8, 5414-5428;Biomaterials2011, 32, 9515-9524;Adv. Mater.2012, 24, 3639-3645),并发展了利用阳离子配体和外壳开关协同调控聚合物与肿瘤细胞相互作用的新途径(Biomacromolecules2013, 14, 4407-4419;ACS Nano2013, 7, 1918-1928;Biomacromolecules2014, 15, 2896-2906;ACS Appl. Mater. Inter.2017, 9, 2138-2149;Biomaterials2017, 145, 138-153)。
在前期工作基础上,本研究论文进一步提出通过二级构象调控高分子自组装形貌和实现功能开关的新思想(J. Am. Chem. Soc., DOI: 10.1021/jacs.8b01873)。为了实现该思想,该研究团队设计并合成一种胆固醇修饰的聚乙二醇-聚半胱氨酸嵌段共聚物,该共聚物能通过ROS刺激触发聚合物二级结构从β折叠向α螺旋转变,并驱动其自组装结构由胶束向囊泡转变。论文通过透射电镜、光散射、荧光探针等手段证实了形貌转变过程,并利用圆二色谱、傅里叶变换红外光谱、小角X射线散射和二维核磁等方法表征自组装体的高级结构,阐明了二级构象驱动自组装形貌转变的机理(图1)。

图1. 聚合物自组装体氧化前后的化学结构和构象表征,以及自组装机理示意图

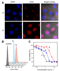
图2. 聚合物自组装体与肿瘤细胞相互作用
考虑到ROS与癌症、心血管疾病、炎症等疾病有关,作者进一步以抗肿瘤为模型,探索构象和形貌转变对药物释放、细胞内在化和肿瘤抑制效果的影响。发现该聚合物体系具有独特而灵敏的构象功能开关,能够实现良好的ROS响应控释能力,并显示出构象介导的细胞相互作用和特异性的高效入胞能力,从而在体内及体外抗肿瘤实验中表现出良好的治疗效果(图2)。这项工作对理解蛋白质折叠和大分子多级自组装具有重要的理论价值,为高分子多级自组装结构和功能的调控提供了新策略,并在生物传感、疾病治疗和诊断应用方面搭建了新的智能平台。
该论文的第一作者为硕士生刘航和汪锐,通讯作者为丁明明副教授。该项研究工作得到国家自然科学基金(21474064, 51203101, 51721091)、国家杰出青年科学基金(51425305)和高分子材料工程国家重点实验室开放课题(sklpme2015-3-02)的资助。
论文链接:https://pubs.acs.org/doi/10.1021/jacs.8b01873
附:丁明明副教授简介
丁明明副教授于2006年获365英国上市集团高分子材料加工学士学位,2011年获材料学博士学位(导师傅强教授),同年7月进入生物医学工程博士后流动站(导师谭鸿教授),2013年以引进人才于365英国上市集团从事教学科研工作,2017年担任365英国上市集团医用高分子材料及人工器官系副主任。近年来围绕“医用智能高分子自组装结构调控和多功能构建”这一主线开展研究工作,在Adv. Mater.、J. Am. Chem. Soc.、ACS Nano、Biomaterials等国际著名期刊上发表学术论文40余篇,申请发明专利6项。2010年获教育部博士研究生“学术新人奖”,2013年获“四川省优秀博士论文”和“全国优秀博士学位论文提名奖”,2017年获“唐立新优秀学者奖”。
365英国上市集团
2018年5月8日